UPSC PRATIBHA Setu (2025): a second bridge for UPSC aspirants
If you think clearing the UPSC prelims, mains and interview but just missing out on the final merit list means all those years of study were for nothing, think again. The UPSC’s PRATIBHA Setu portal, rebranded in 2025, flips the script. It’s essentially a bridge connecting high‑performing UPSC candidates with public and private employers. This guide dives into how it works, what’s new in 2025, and why it matters.
Why PRATIBHA Setu exists
For years, the Union Public Service Commission (UPSC) ran a Public Disclosure Scheme, where it quietly posted biodata of candidates who cleared all stages of major examinations but weren’t in the final merit list. In June 2025 the commission re‑launched this initiative as PRATIBHA Setu—short for “Professional Resource And Talent Integration”, with Setu meaning bridge[1]. According to the government’s press release, the initiative aims to create a meaningful gateway for civil services aspirants who cleared the exam but missed out due to limited vacancies[2].
From passive disclosure to interactive recruitment
The old scheme simply published candidate biodatas online, leaving employers to browse static lists. PRATIBHA Setu transforms this into an interactive recruitment bridge. Verified employers can now log in, search, shortlist and contact willing candidates directly[3]. The press release describes the shift as a forward‑thinking approach that not only benefits candidates but also fills a gap in public and private sector recruitment[4].
What’s in the data bank?
The portal’s database includes over 10,000 willing candidates who successfully cleared all stages of various UPSC examinations[5]. These candidates aren’t just from the flagship Civil Services Examination; the scheme also covers aspirants from the Engineering Services, Indian Forest Service, Central Armed Police Forces (Assistant Commandants), Combined Geo‑Scientist, Combined Defence Services, Indian Economic Service/Indian Statistical Service and Combined Medical Services exams[6].
However, it excludes National Defence Academy (NDA) and Naval Academy candidates, along with certain Limited Departmental Competitive Examinations (e.g., CBI DSP, CISF executive, Section Officer/Stenographer)[7]. So if you’re coming from those streams, don’t expect to find a place here—the scheme deliberately focuses on exams where the final list is narrower than the pool of capable candidates.
2025 update: who’s onboarded?
By July 2025 the UPSC had onboarded 113 organisations—from government ministries and public sector undertakings to private corporations[8]. The Hindustan Times reported that several private companies have started approaching UPSC for access to this talent pool[9]. With the UPSC approaching its centenary in 2026, officials expect the number of participating employers to grow, making the portal a standard part of government recruitment strategy[10].
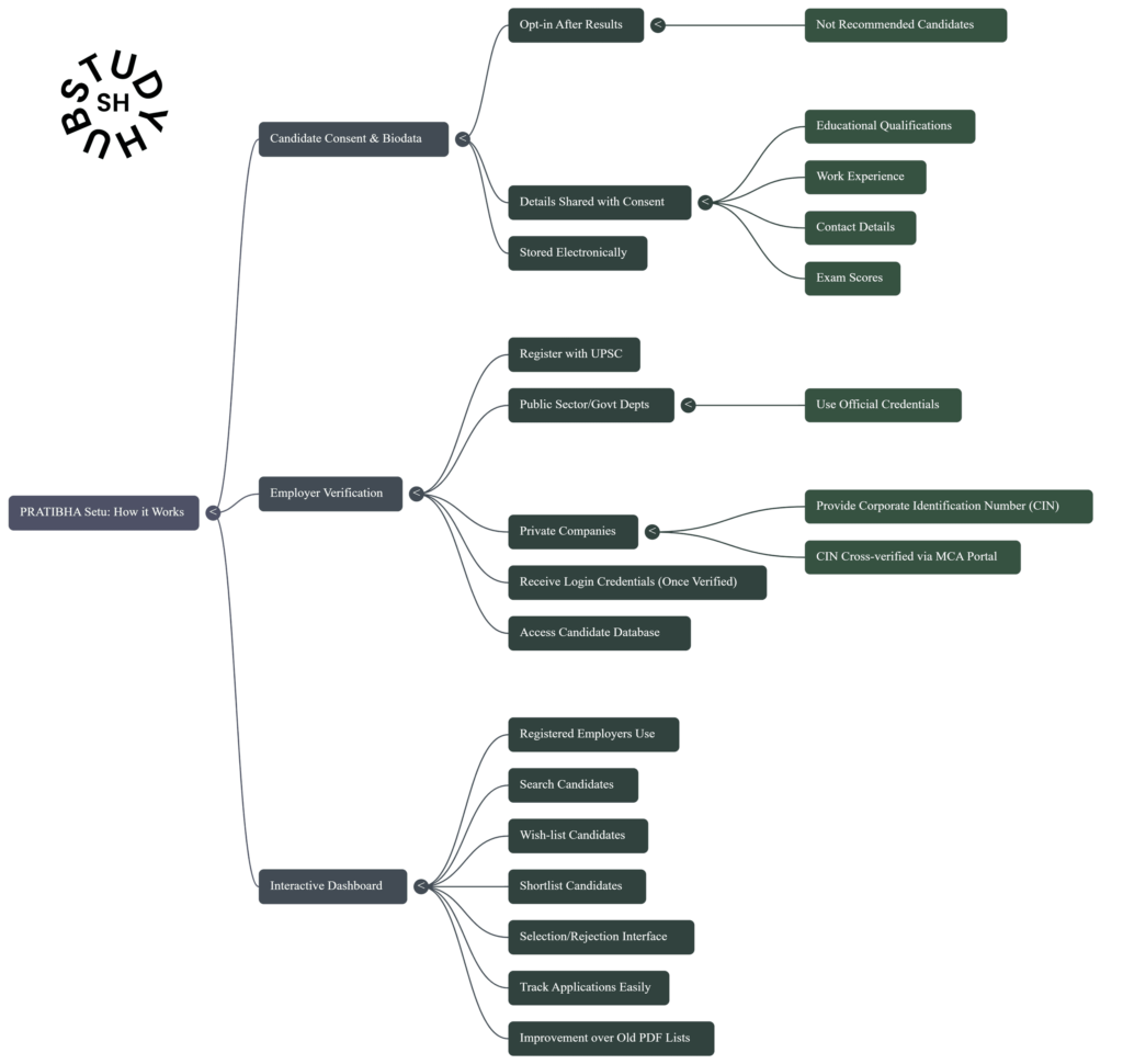
How PRATIBHA Setu works
The portal is built to streamline both sides of the hiring process:
- Candidate consent and biodata. After results are declared, candidates who weren’t recommended can opt in by giving consent for their details to be shared. Their biodata—including educational qualifications, work experience, contact details and exam scores—is stored electronically and made available to recruiters[11].
- Employer verification. Organisations must register with the UPSC to gain access. Public sector units and government departments can sign up using their official credentials. Private companies must provide their Corporate Identification Number (CIN), which is cross‑verified via the Ministry of Corporate Affairs portal[12]. Once verified, they receive login credentials and can browse the candidate database.
- Interactive dashboard. Registered employers can search, wish‑list and shortlist candidates; a selection/rejection interface makes it easy to track applications[13]. This is a step up from the old PDF lists.

Benefits (and limitations)
For aspirants
- Second chance without starting from scratch. Instead of reappearing for the exam or settling for less relevant jobs, candidates can leverage their UPSC preparation to land roles where analytical and administrative skills are prized. The portal acknowledges that these candidates are “almost as meritorious” as those who made the final list[14].
- Diverse opportunities. Since employers include government agencies, PSUs and private firms, roles range from policy analysis and project management to corporate strategy and data science. HR leaders note that UPSC qualifiers bring resilience and deep subject knowledge to the corporate sector[15].
- Personal data control. Candidates opt in and can withdraw consent if they change plans. The portal’s design underscores transparency.
For employers
- Pre‑vetted talent. All candidates have already cleared rigorous written exams and personality tests, saving employers the cost of initial screening. HR professionals say these individuals demonstrate strong analytical skills and a systemic approach to problem‑solving[15].
- Reduced hiring risk. Because the UPSC verifies credentials and the government oversees the process, organisations can trust the data. The Hindustan Times notes that the scheme has become a trusted source of well‑assessed human resources[8].
- Enhanced recruitment efficiency. The interactive dashboard allows recruiters to manage the hiring process in one place.
Limitations and realistic expectations
Here’s the blunt truth: PRATIBHA Setu isn’t a guaranteed job. It’s simply a platform connecting candidates and employers. Placement depends on market demand, the candidate’s profile and whether they fit specific roles. Private companies may require service bonds or commitments—especially for candidates still planning to attempt UPSC again[16]. Don’t treat this as a fallback that automatically secures a well‑paid role; treat it as a networking tool.
Step‑by‑step: how organisations register on PRATIBHA Setu
The portal is primarily designed for organisations rather than individual job‑seekers. Here’s how a company gets access:
- Visit the official portal. Go to the UPSC PRATIBHA Setu website (upsconline.gov.in).
- Select “Register as Employer.” Choose the registration option for PSUs or private companies.
- Enter corporate details. Provide company name, address, contact person and official email. Private companies must input their Corporate Identification Number (CIN).
- Verify through MCA. The system cross‑checks the CIN via the Ministry of Corporate Affairs (MCA) database[12]. PSUs/ministries are verified against government records.
- Receive login credentials. After verification, the portal emails a username and password.
- Access the talent pool. Log in, search by exam type, educational background or other filters, and start shortlisting candidates. Use the built‑in dashboard to track and contact candidates directly[13].
Note for candidates: There’s no separate registration form. Your data enters the portal automatically when you consent after the exam results. Make sure your biodata is accurate and up‑to‑date.
Data snapshot (2025)
| Metric | 2025 status | Source |
| Number of candidate profiles | Over 10,000 non‑recommended yet willing candidates[5] | The Secretariat article |
| Participating organisations | 113 employers (government, PSU and private) onboarded by July 2025[8] | Hindustan Times (PTI) report |
| Included exams | Civil Services, Engineering Services, Indian Forest Service, Central Armed Police Forces (Assistant Commandants), Combined Geo‑Scientist, Combined Defence Services, Indian Economic Service/Indian Statistical Service, Combined Medical Services[6] | The Secretariat article |
| Excluded exams | National Defence Academy (NDA), Naval Academy and select Limited Departmental Competitive Exams such as CBI DSP, CISF (Executive), Section Officer/Stenographer[7] | The Secretariat article |
| Portal features | Employer verification (CIN/PSU ID), interactive dashboard with wish‑listing/shortlisting, soft biodata download[12][11] | The Secretariat article |
Frequently asked questions
What does “PRATIBHA Setu” mean?
The acronym PRATIBHA stands for Professional Resource And Talent Integration, and “Setu” means bridge[1]. The initiative bridges high‑performing UPSC aspirants with potential employers.
Is it only for Civil Services candidates?
No. It includes candidates from multiple UPSC exams such as Engineering Services, Indian Forest Service, CAPF (Assistant Commandants), Combined Geo‑Scientist, CDS, Indian Economic Service/Indian Statistical Service and Combined Medical Services[6]. NDA, Naval Academy and some departmental exams are excluded[7].
How do candidates get on the portal?
Candidates don’t register themselves. After results are announced, the UPSC seeks consent from non‑recommended candidates. Those who agree have their biodata uploaded to the portal[11].
Does the portal guarantee a job?
No. PRATIBHA Setu is a talent‑matching platform. It allows organisations to hire from a vetted pool, but actual employment depends on the recruiter’s needs and the candidate’s fit[16].
Can private companies use the portal?
Yes. Private employers can register using their Corporate Identification Number (CIN), which the UPSC verifies via the Ministry of Corporate Affairs[12].
Final thoughts
PRATIBHA Setu isn’t some magical job‑placement scheme; it’s a pragmatic solution to a very real problem—candidates who clear tough exams but fall just short, and recruiters hunting for well‑vetted talent. The 2025 data shows the initiative is gaining traction, with 10k+ profiles and 113 organisations already onboard. As long as both aspirants and employers use it with realistic expectations, PRATIBHA Setu could be a game changer in the Indian recruitment landscape.
[1] Press Release: Press Information Bureau
https://www.pib.gov.in/PressReleseDetailm.aspx
[2] Press Release:Press Information Bureau
https://www.pib.gov.in/PressReleasePage.aspx
[3] [4] [8] [9] [10] Private organisations approach UPSC to access pool of candidates through ‘Pratibha Setu’ | Latest News India – Hindustan Times
[5] [6] [7] [11] [12] [13] UPSC PRATIBHA Setu Portal: 2nd Chance For Talent, Helping Hand For Recruiters
[14] UPSC PRATIBHA Setu | UPSC
https://upsconline.gov.in/miscellaneous/pdoiac
[15] [16] PRATIBHA Setu: Revolutionizing Corporate Recruitment with UPSC Graduates, ETHRWorld

